React Native Enterprise Network Architecture – Part 3: Durability & Systems Engineering (2026)
Learn how to build durable React Native enterprise network architecture part 3 with offline replay, background sync workers, idempotency, performance tracking, and chaos engineering patterns.
ALLTYPESCRIPTJAVASCRIPTREACT NATIVEMOBILE DEVELOPMENTREACT


Durability, Offline Replay, Background Systems & Chaos Engineering (2026)
Part 1 → Structure
Part 2 → Resilience
Part 3 → Durability
Resilience helps you survive failure.
Durability ensures your system survives:
App restarts
OS kills
Network collapse
Background state transitions
Partial execution
Repeated instability
Production systems fail repeatedly — not once.
If your mobile architecture cannot survive time, it is not enterprise-grade.
Part 3 upgrades your architecture into a self-healing distributed system running inside a mobile app.
What We’re Building
Durable Offline Mutation Queue
Idempotent Replay Strategy
Sequential Controlled Replay Engine
Background Sync Worker
Performance Measurement Layer
Chaos Engineering Validation
Full End-to-End Systems Flow
1️⃣ Durable Offline Mutation Architecture
Most apps do this wrong.
They:
Retry immediately
Retry infinitely
Lose state on restart
Replay in parallel
Cause duplicate side effects
Durability requires three guarantees:
Persistence
Ordering
Controlled replay
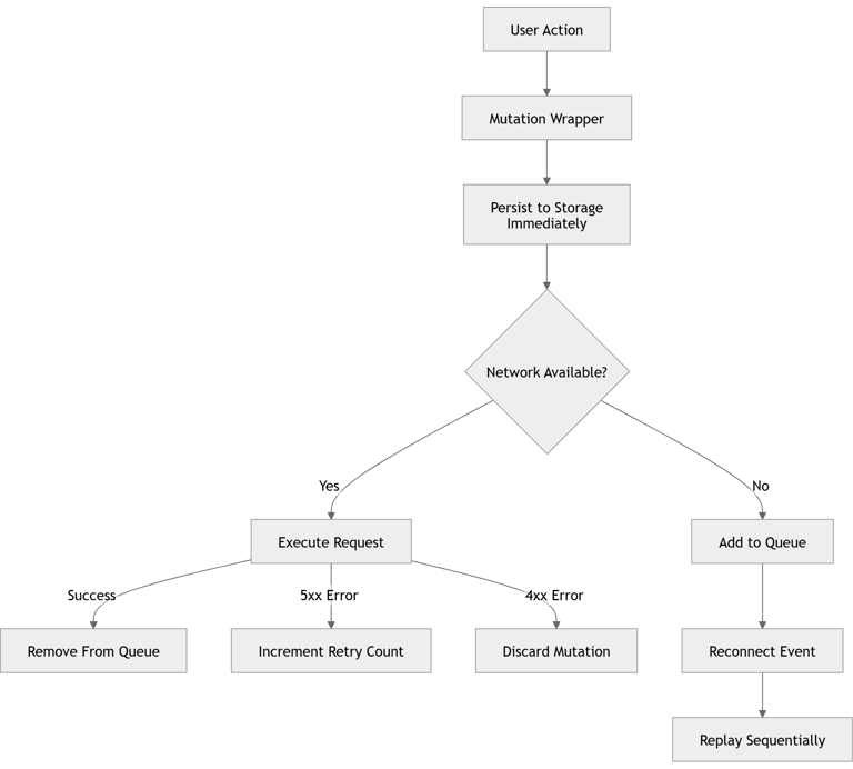
🔷 Offline Mutation Lifecycle


Explanation
Mutation is persisted before execution.
Storage must survive app restart.
5xx errors trigger bounded retry.
4xx errors indicate client fault → discard.
Replay must be sequential.
Replay must stop on instability.
Offline is not “try again later.”
Offline is durable mutation orchestration.
Persistent Queue Implementation (MMKV)
core/offline/mutationQueue.ts
Why This Matters
Survives app crash
Survives device reboot
Survives OS memory reclaim
Maintains mutation order
Durability begins with persistence.
2️⃣ Idempotency — Preventing Duplicate Side Effects
If a mutation replays twice, backend must not duplicate state.
Without idempotency:
Duplicate payments
Duplicate orders
Legal risk in fintech
Broken audit logs
🔷 Idempotency Replay Flow


Durable Mutation Wrapper
Backend must store idempotency keys for a safe time window.
Durability is cross-layer coordination.
3️⃣ Controlled Sequential Replay Engine
Replay must never be parallel.
Parallel replay causes:
Order corruption
Double execution
Backend overload
🔷 Replay Engine Flow


Replay Implementation
Why break on failure?
Because if backend is unstable:
Continuing replay amplifies traffic.
Durability must not become a traffic amplifier.
4️⃣ Background Sync Worker
Users don’t reopen apps to fix state.
Your system must self-heal.
🔷 Background Sync Flow


Implementation
Initialize once at app root.
Now your app recovers silently.
Invisible reliability builds trust.
5️⃣ Performance Measurement Layer
Resilience without measurement is blind.
🔷 Request Timing Architecture
Orchestrator Timing
Now you can detect:
Slow endpoints
Retry density
Circuit breaker frequency
Backend latency spikes
Measurement turns architecture into engineering.
6️⃣ Chaos Engineering Validation
If you never simulate failure, your architecture is theoretical.
🔷 Chaos Injection Flow


Chaos Injector (Dev Only)
Inject inside orchestrator before network call.
If your system survives this:
It’s production-grade.
7️⃣ Full System Lifecycle (Parts 1–3 Combined)


Each layer owns exactly one responsibility.
No cross-layer leakage.
Controlled distributed systems thinking inside a mobile device.
Tradeoffs
This architecture introduces:
More abstraction
More files
Higher onboarding time
Slight request overhead
But provides:
Guaranteed mutation durability
Backend safety
Measurable performance
Predictable failure behavior
Interview-level architectural depth
Tradeoffs are intentional.
Final Result
After Part 3, your system now handles:
401 token storms
Backend cascade failures
Retry amplification
Offline mutation corruption
Crash-during-replay
Background reconnection
Duplicate submission risk
Slow endpoint blindness
This is not “React Native networking.”
This is distributed systems engineering inside a mobile app.
🔜 What’s Coming in Part 4
Part 4 will extend the architecture into real-time distributed systems inside the mobile client.
We will cover:
WebSocket / Real-Time Transport Layer for live updates
Client-Side Event Bus Architecture for decoupled event handling
Server Event → Query Invalidation Strategy with TanStack Query
Multi-Device State Synchronization across sessions
Eventual Consistency & Distributed State Convergence
Version-Based Conflict Resolution for concurrent updates
Optimistic UI + Real-Time Reconciliation Patterns
Reconnection Handling & State Rehydration Strategies
This part will move the architecture beyond request/response networking into event-driven, real-time system design for enterprise React Native applications.
GitHub Repository
The complete implementation of this architecture is available on GitHub.
It contains the full React Native networking control plane, including:
request orchestration
resilience systems
circuit breakers
token refresh guard
offline mutation queues
observability infrastructure
performance governance
The repository demonstrates how to build a production-grade networking layer for mobile systems, designed to handle real-world constraints like unstable connectivity, authentication expiration, and backend instability.
GitHub Repository
https://github.com/adarsh-bharadwaj/react-native-network-control-panel
You can explore the full implementation, architecture diagrams, and system components used throughout this series.
React Native Enterprise Network Architecture Series
This article is part of the React Native Enterprise Network Architecture series, which explains how to design a production-grade networking system for mobile applications.
The series walks through the full architecture step by step — from foundational layering to resilience engineering, durability systems, real-time consistency, and production observability.
Part 1 — Clean Foundation & Production Setup
Establishes the layered architecture foundation separating UI, domain hooks, services, and networking systems.
Part 2 — Token Guard, Circuit Breaker & Resilience Layer
Introduces resilience patterns including token refresh protection, rate limiting, circuit breakers, and centralized request orchestration.
Part 4 — Real-Time Systems & Distributed State Convergence
Explores event-driven architecture for real-time updates, event buses, and distributed state convergence inside mobile applications.
Part 5 — Observability, Performance Governance & Reliability
Covers production observability systems, including distributed tracing, structured logging, metrics collection, and performance budgets.
Together, these articles demonstrate how to move from feature-driven mobile apps to system-engineered mobile platforms.
